大族激光科技产业集团股份有限公司
企业简介:
大族激光科技产业集团股份有限公司成立于1996年,于2004年上市(股票代码
002008),是高端装备制造企业,主要提供激光、机器人及自动化技术在智能制造领域的
系统解决方案。产品广泛应用于电子信息、机械加工、汽车等诸多领域。大族激光是国家
重点高新技术企业、国家首批智能制造试点示范基地、激光行业国家标准制定单位、国家
科技重大专项主持单位,荣获国家科学技术进步奖;销售额、市值等指标稳居全球激光上
市公司前列。
大族贝金是大族激光科技产业集团股份有限公司的全资子公司,于2018年注册成
立深圳富创得公司后,随着业务的快速扩张,结合公司高层整体战略方向于2022年8月12
日更名为深圳市大族贝金装备有限公司,主要从事半导体自动化及干燥设备的研发和生产,
员工人数超过500人并逐年递增中,主要涉及业务:新能源锂电烘烤类设备以及自动化配
套设备的研发,制作及销售。
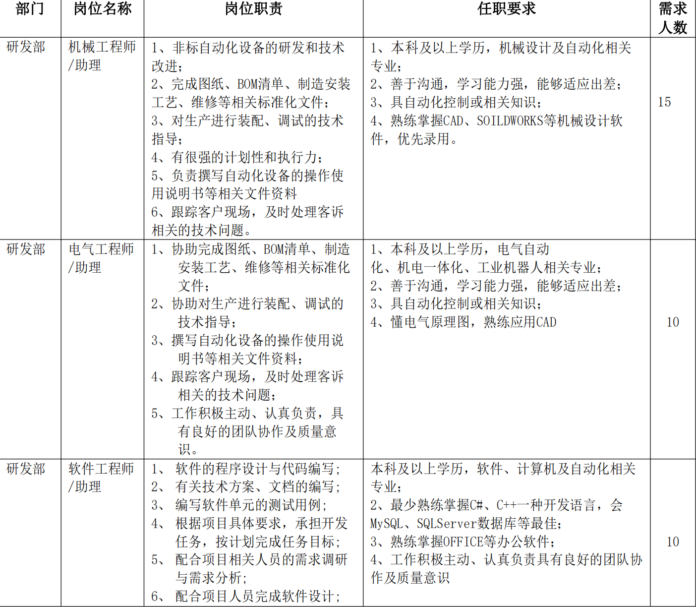
招聘岗位:

薪资/福利待遇:

薪资结构:
1. 实习生:基本工资+岗位津贴+绩效工资+出差补贴(若有出差任务,额外计60元/天出差补贴)
2. 正式工:
基本工资+岗位补贴+绩效工资+项目奖金+年终奖+生活补助+出差补贴
2、实习薪资严格按照以上标准执行,并体现在合同/协议;
3、 实习生不享受正式员工的任何福利;
4、在实习期内安排实习生出差的,差旅费用及出差补贴标准参照公司的《费用管理办法》执行
福利待遇:
入职购买平安意外险/园区班车接送/食堂/园区篮球场羽毛球场等娱乐场地,提供4~6人间住
宿,宿舍设有空调、独卫生间、24 小时冷热水供应、洗衣机、宽带;节假日发放节日礼品,
定期举行员工生日会,不定期举行各类团建活动 ,5天工作制,均为长白班; 设有年假、婚
假、产假等国家规定的带薪假期。
联系方式:
1、企业地址:广东省深圳市宝安区福海街道和平社区重庆路12号大族智造中心园3栋501
2、企业网址:详细请见附件
3、联系人:人力资源部许小姐 手机:15112592807(同微信)邮箱:xuwy950786@hanslaser.com
人力资源部胡小姐 手机:13767625655(同微信)邮箱:hulh950290@hanslaser.com